
Corporate governance
Basic views on corporate governance
To ensure sustainable growth and the creation of corporate value over the medium to long term based on its managerial philosophy, Skymark Airlines Inc. (“Skymark”) shall strive to appropriately cooperate with various stakeholders including employees, customers, business partners, creditors, and local communities to achieve effective corporate governance.
The Board of Directors, in recognition of its fiduciary duties to the shareholders, shall supervise management policy decisions and the performance of duties by the Directors, through the effective utilization, etc., of independent External Directors.
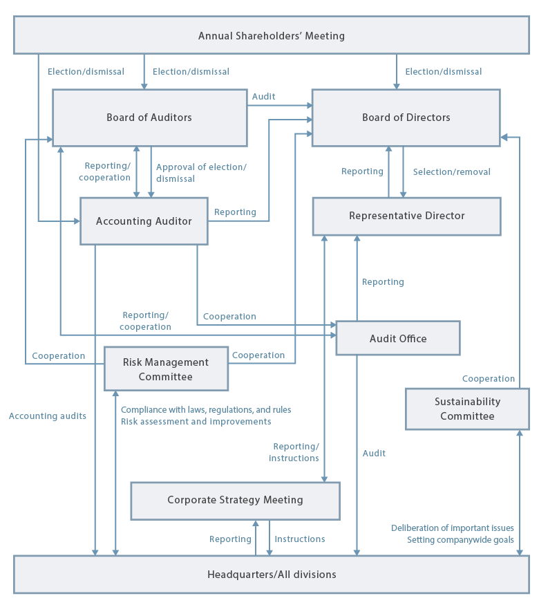
Our corporate governance structure is as follows.

- relevant documents
Basic Views on Internal Control System and Status of Development
Please refer to the following link for the Basic Policy for Establishment of Internal Control System.
Basic Views on Measures for Eliminating Anti-Social Forces and Status of Development
Basic views on measures for eliminating anti-social forces
Skymark upholds the basic policy of all officers and employees taking a firm stance in order to resolutely sever and eliminate any ties with anti-social forces, cooperating with specialized, third-party organizations such as the police and attorneys in order to take systematic and appropriate responses, never giving into unjust demands, steadfastly taking legal measures, never providing them with funds or engaging in illicit money transactions, and ensuring the safety of officers and employees who must respond to their unjust demands.
Development status, etc., of systems to eliminate anti-social forces
Skymark has established the Rules on the Elimination of Anti-Social Forces which outline the basic policy on dealing with anti-social forces and stipulates the details of the system to eliminate anti-social forces and has disseminated the content of these rules throughout the company.
The General Affairs Department is responsible for dealing with anti-social forces. Under normal circumstances, the General Affairs Department conducts preliminary investigations of new and existing business partners based on its unique internal investigation standards using Internet searches, providers of corporate information services, and other means. When concluding contracts with customers, Skymark only enters into business relationships with counterparties that have submitted a memorandum to the effect that it is not an anti-social force or upon concluding an agreement including a clause stipulating the exclusion of anti-social forces. In case an unjust demand is made by anti-social forces, a report is made to and instructions are obtained from the department responsible for dealing with anti-social forces.
Subsequently, the responsible department deals with such demands, by requesting help from the person in charge within the company or specialized, third-party organizations such as the police and attorneys, as necessary.